推薦閱讀
流行
潮男潮女都愛!2026「運動時尚穿搭」5大運動品牌服飾推薦
Jade
30 Mar,26
美妝
彩妝保養新玩法!LV彩妝實驗沙龍、歐舒丹美好50禮物亭
Vicky
02 Apr,26
生活
4月聯名大爆發!点爭鮮×點點心「火炙松露鮭燒賣」、麥當勞×超級瑪利歐
Aohn
04 Apr,26
您已閒置5分鐘,請點擊關閉按鈕或空白處,即可回到造咖。
關於我們
聯絡我們
造咖熱指標
熱指標
話題
快訊
趣聞
永續
生活
旅遊美食
星座命理
感情兩性
3C科技
居家
親子
車
賺錢
股市投資
購屋租屋
職場
流行
穿搭
配件
美妝
香氛
彩妝
保養
髮型
健康
瘦身
運動健身
保健
娛樂
綜藝節目
名人專欄
戲劇電影
串流影音
音樂
影音
熱門關鍵字
姊世代
防災
造咖熱指標
造咖熊
2025粉底
醫美
造咖有感節
YTR系列
地震
效廉出發吧
花甲少年趣旅行
2025染髮
Netflix
星座
熱指標
話題
快訊
趣聞
永續
生活
旅遊美食
星座命理
感情兩性
3C科技
居家
親子
車
賺錢
股市投資
購屋租屋
職場
流行
穿搭
配件
美妝
香氛
彩妝
保養
髮型
健康
瘦身
運動健身
保健
娛樂
綜藝節目
名人專欄
戲劇電影
串流影音
音樂
影音
關於我們
聯絡我們
造咖主理人
加入好友
首頁
話題
話題
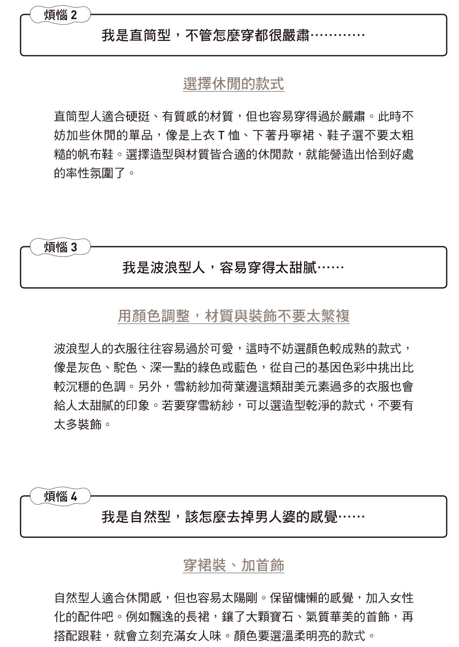
想要隨性風卻總是變太MAN?各種骨架都有身型小缺陷,回答12道題目找出「最佳解決穿搭」!
時報出版
19 Nov, 2018
作者:二神弓子 譯者:蘇暐婷
廣告 - 請繼續往下閱讀
廣告 - 請繼續往下閱讀
廣告 - 請繼續往下閱讀
廣告 - 請繼續往下閱讀
內容由 時報出版《骨架分析X基因色彩》提供
追蹤造咖 Google News
加入造咖 LINE 好友
延伸閱讀
張凌赫新劇終於等到《這一秒過火》過審,劇情、集數、播出時間一次看
色色網站出事了!不只Pornhub「4個成人平台」恐遭開罰
快寄杯!超商咖啡買20送20,星巴克連續2天買一送一
廣告 - 請繼續往下閱讀
廣告 - 請繼續往下閱讀
熱門文章
話題
日本旅遊不香了?他喊「粉紅泡泡破了」,網揭真實感受
Taja
02 Apr,26
娛樂
《初戀》滿島光宣布懷孕結婚!另一半被起底是「天菜男模」
Emily
30 Mar,26
生活
【2026連假攻略】兒童節「0 元門票」懶人包!全台26景點一次看
河馬
31 Mar,26
話題
色色網站出事了!不只Pornhub「4個成人平台」恐遭開罰
JOYCE
29 Mar,26
生活
想生卻沒人接生?產科醫師招募只剩6成,台灣面臨接生危機
河馬
30 Mar,26
美妝
ReFa進台!吹風機、順髮梳超夯~VIRTUE妮可基嫚愛用
Vicky
30 Mar,26
生活
【唐綺陽12星座週報】過去卡關逐步鬆開!雙魚工作順利,這星座貴人支援有求必應
唐綺陽占星幫
30 Mar,26
本頁面涉及成人內容,您必須年滿18歲才能瀏覽。
離開
進入